

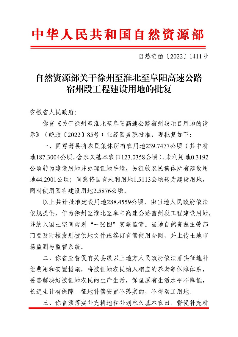
历时6个多月,安徽MG电子投资建设的徐淮阜高速公路宿州段项目建设用地于近日正式获批!
项目落地后,宿州高速项目公司随即组织各参建单位开展土地报批事情,6个多月里,各方勠力同心、攻坚克难,高标准推进各项准备事情,先后完成土地组卷县、市、省三级审查,并于10月20日报至自然资源部。此次正式获得自然资源部批复文件,标记着MG电子第一条BOT高速公路项目即将迈入正式建设阶段!
击鼓催征再出发,奋楫扬帆启新程。2023年,宿州高速项目将配合地方政府加速完成征地拆迁,积极做好全面施工各项准备事情,力争早日建成通车,助力皖北区域经济社会生长,为集团投资业务高质量生长孝敬力量。